2024-11-05 17:43 点击次数:126
作为中国上海国际艺术节特别项目,柏林爱乐乐团此次上海之行历时约10天,将带来四场交响乐和数场室内乐演奏,创下历次来沪的最长“驻演”纪录。
“超长待机”模式下,上海乐迷究竟能听到怎样的曲目?这些曲目的设计有哪些巧思,曲目背后又有哪些“花絮故事”?
新闻晨报邀请上海音乐学院教授陶辛以及音乐作家田艺苗带来花式解读,在曲目单里“深度吃瓜”。
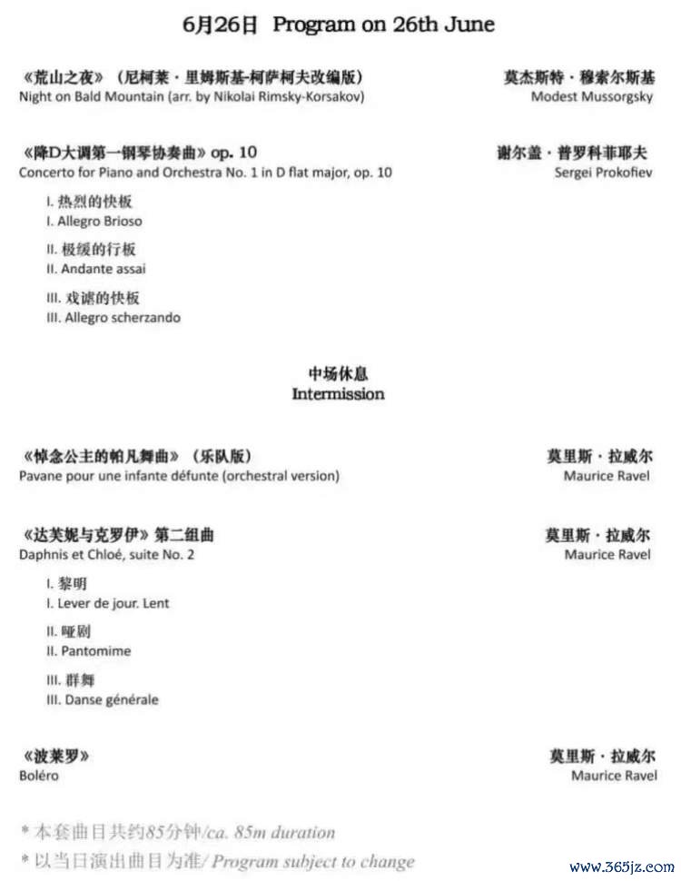
此次的四场交响乐演出分别于6月26日、27日、29日和30日在上海大剧院上演。和柏林爱乐乐团这一传统德国老牌乐团的风格稍显反差,第一个交响乐演出日,竟然没有一首德国曲目,反而以俄系和法系作曲家的作品贯穿全场,属实难得。
当然,这可能与目前的首席指挥基里尔·别特连科不无关系。“在传统德奥派指挥大师卡拉扬之后,指挥棒经过意大利指挥家阿巴多、英国指挥家西蒙拉特传到了如今俄罗斯指挥家别特连科手中,这也是柏林爱乐越来越国际化的体现。”陶辛告诉记者。
而且,相对于厚重严肃的德奥纯音乐,开篇以相对通俗的、标题音乐为主的曲目为观众讲一场“音乐故事会”,对于更广泛的观众群体确实友好很多。
哪怕你是小白,也可以从音乐中感受到一些画面感和故事性,不至于“坐不住板凳”。“一看就是更好卖票的场次。”田艺苗笑道。

莫杰斯特·穆索尔斯基:有才华的酒鬼
开场第一首曲目《荒山之夜》,是俄国作曲家穆索尔斯基的一部代表性作品,取材于俄国作家果戈里的小说《圣约翰之夜》,描绘了圣约翰节前夜荒山上群魔狂欢的情景。
在列宁格勒图书馆中保存着穆索尔斯基的《荒山之夜》手稿:“阴惨的声音,从地下闹哄哄地涌上来。女妖出现,魔王车尔诺波库(黑暗之神)上场。颂赞黑暗之神车尔诺波库,女妖的祭奠,热闹的夜宴。狂欢进行到最高潮的时候,远方传来了乡村教堂的钟声,于是妖怪们四处逃散、消逝——黎明。”
可见,群魔乱舞的场景之外,作曲家真正想要表达的,还是光明战胜黑暗的信念。
说起作曲家本人,也是名副其实的“地主家的小儿子”了:出身地主家庭,自幼和母亲学习钢琴,音乐天赋显现得很早,可以说起点颇高。
在陶辛看来,他是一位对西方影响最大的俄罗斯作曲家。“大家可能都以为柴可夫斯基更有名,但其实老柴是受西方影响的,而穆索尔斯基恰恰才是给予诸如德彪西、拉威尔等西方作曲家深远影响的俄系作曲家代表。因为在那个时期,西方作曲家们正在寻求新的突破,而穆索尔斯基这种不按常理出牌的”鬼才“总是别出心裁,带来了很多创新的作品。”
只不过他晚年酗酒无度,好多曲目都没有最终成型。用陶辛的话说,“他是个有才华的酒鬼,就是没好好写”。
《荒山之夜》其实是在他丢了工作之后花了很多年创作的,经历了好几轮改编也没能真正问世。直到后来穆索尔斯基去世之后,他的好兄弟里姆斯基-科萨科夫把之前的片段重新整理配器,在1886年亲自指挥,第一次在圣彼得堡公演。从此,《荒山之夜》才以独立的管弦乐曲的形式,出现在大众视野。这也是穆索尔斯基唯一一部由别人整理而成的作品。
从旋律上来说,曲目节奏相对明快,能让观众在一开场就调动起注意力,这个安排也是十分用心了。
普罗科菲耶夫:与中国有“拐着弯”的渊源
可能熟悉王羽佳的观众会知道,普罗科菲耶夫的作品虽然难度系数高,但也向来是她颇为拿手的看家曲目。此前在与柏林爱乐的首次合作中,她就曾弹奏过《第二钢琴协奏曲》。
这次的《第一钢琴协奏曲》是普罗科菲耶夫学生时代创作的作品,专门为献给自己的老师、作曲家尼古拉·尼古拉耶维奇·切列普宁。
而尼古拉的儿子、同样是作曲家的亚历山大·切列普宁,则与中国颇有渊源——当年为了探索民间音乐,亚历山大多次来到中国巡游,拜中国著名戏剧理论家齐如山为义父时收获了一个响亮的中国名字——齐尔品。1934年上海《字林西报》还曾以标题“年轻作曲家在上海”报道了齐尔品的到来。
在这里,他结识了时任国立音乐专科学校(如今的上海音乐学院)的校长——萧友梅博士。萧友梅闻其名望曾多次登门拜访,并为其撰写长篇介绍文章,称赞其表演、著作及“九音音阶”理论。
离沪前,齐尔品特地写信给萧友梅博士,提议举办“中国钢琴作品”比赛:
“请您组织一次全国性的中国音乐作品比赛,征求由中国作曲家创作的具有民族风格的钢琴曲。希望这项比赛最终会产生一首能够让我带往各地去演奏的钢琴曲,以便我有机会在其他国家介绍中国音乐,对于中国音乐我已有所了解并由衷地欣赏。”
这封齐尔品写给萧友梅的信件,开启了创作具有“中国风味”的钢琴作品的先河。当年11月,年轻的贺绿汀以《牧童短笛》应征,荣获头奖。从此,这首钢琴曲也成为中国钢琴作品的经典。
此后齐尔品真的将这首曲子作为自己演奏会的曲目,并多次向外界“安利”《牧童短笛》,可以说为中国音乐的传播做出了不小的贡献。后来,他也与中国最早一代女钢琴家李献敏结为夫妇,成为了中国女婿。
为纪念齐尔品与萧友梅发起第一届齐尔品作曲比赛90周年,今年,齐尔品协会再次发起征集“中国风格”作品的作曲比赛——2024亚历山大·齐尔品国际作曲比赛,3月刚刚收官。
小“齐尔品”对中国风格音乐的影响延续至今,而老“齐尔品”学生的作品此次将被王羽佳如何演绎,也着实令人期待了。
拉威尔:有品位的“瑞士钟表匠”
下半场的三部拉威尔作品从安静到高潮,展现了法国作曲家克制的精致感。在田艺苗看来,拉威尔算是欧洲作曲家里“品味的象征”。
安静的“帕凡舞曲”有一种欧式优雅的颓废感,“达芙妮与克罗伊”讲述的是甜蜜的田园牧歌,“波莱罗舞曲”很有民族风格,更独特的是通篇都在重复一个曲调。“传统音乐写作里面是很忌讳这样的写法的,听一个段落重复三遍可能就有点烦了,何况超过了十几遍。”田艺苗说,在这部作品中,作曲家希望传达的已经不仅是旋律本身,而是在音乐发展过程中,器乐带来微妙的音色变化。
这样的微妙渐进,也正好看得出作曲家细腻的手法,不夸张不放纵,每一步都控制得恰到好处。拉威尔自己曾经说过,“我的目标是技术完美,因为我确知这一目标永远无法达到,所以我要求自己不断向它靠近”。这种对音乐精确到有些强迫症的追求,使得斯特拉文斯基还为他送上了一个“瑞士钟表匠”的绰号。
到现场,观众不妨仔细听听最后这曲“波莱罗舞曲”,数数同样的段落到底重复了多少次合法股票配资,以及看看到底会“听腻了”还是“越来越有精神”?
Powered by 牛股网配资-安全股票配资平台 @2013-2022 RSS地图 HTML地图
Powered by365站群